โครงสร้างการบริหารงาน อบต.แม่สลองใน
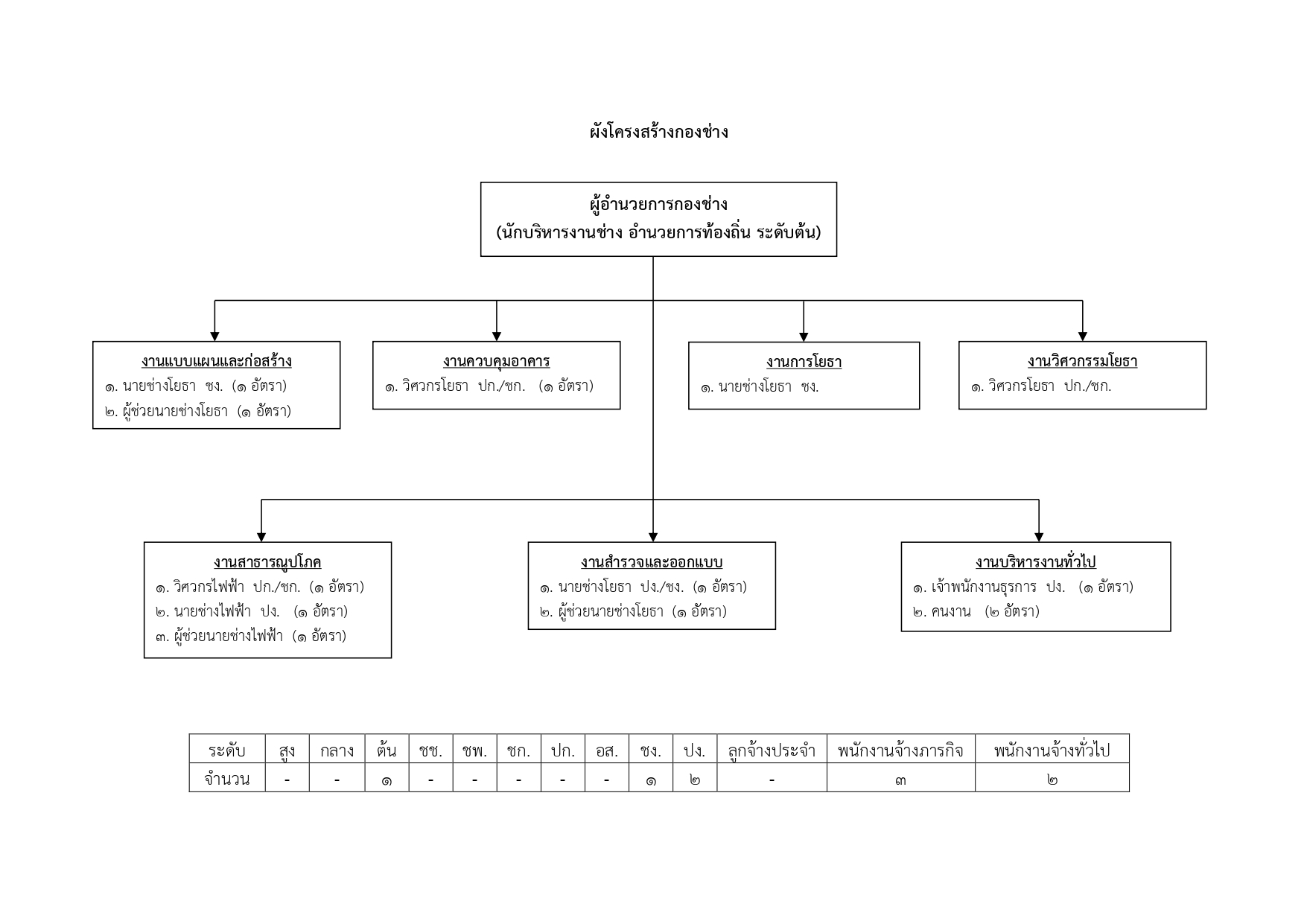
ผังโครงสร้างกองช่าง
นายปิยะเดช เชิงพิทักษ์กุล
นายกองค์การบริหารส่วนตำบลแม่สลองใน
นายจิรกร ขันแก้ววงศ์
หัวหน้าสำนักปลัด รักษาราชการแทน ปลัดองค์การบริหารส่วนตำบลแม่สลองใน
ข้อมูลหลัก
•
สภาพทั่วไป และข้อมูลพื้นฐาน
•
วิสัยทัศน์ พันธกิจ วัตถุประสงค์ กลยุทธ์ ยุทธศาสตร์ และแนวทางพัฒนา
•
ข่าวประชาสัมพันธ์/ประกาศ อบต.
•
ข่าวประกวดราคา ประมูล จัดซื้อจัดจ้าง
•
ประมวลภาพกิจกรรม / ผลงาน
• หนังสือราชการกรมส่งเสริมการปกครองท้องถิ่น
•
ร้องทุกข์-ร้องเรียน /
ระบบสารสนเทศ สนับสนุนการบริหารจัดการองค์การบริหารส่วนตำบลแม่สลองใน
โครงสร้างการบริหารงาน
•
โครงสร้างองค์การบริหารส่วนตำบลแม่สลองใน
•
โครงสร้างสำนักปลัด
•
โครงสร้างกองคลัง
•
โครงสร้างกองช่าง
•
โครงสร้างกองการศึกษา ศาสนาและวัฒนธรรม
•
โครงสร้างหน่วยตรวจสอบภายใน
•
โครงสร้างฝ่ายแผนงานและงบประมาณ
•
โครงสร้างฝ่ายบริหารงานสาธารณสุข
บุคลากร อบต.แม่สสองใน
•
คณะผู้บริหาร
•
สมาชิกสภา
•
ส่วนราชการ
•
สำนักปลัด
•
กองคลัง
•
กองช่าง
•
กองการศึกษาฯ
•
บุคลากรทางการศึกษา (ครู ผดด)
•
ตรวจสอบภายใน
เอกสารดาวน์โหลด
•
งานการเงิน-การคลัง
•
งานจัดเก็บรายได้
•
แผนพัฒนาท้องถิ่น
•
รายงานผลการดำเนินงาน
•
รายงานประชุมสภาฯ
•
เอกสารดาวน์โหลดอื่นๆ
•
ระเบียบ-กฏหมาย
•
ตรวจสอบภายใน
•
ข้อบัญญัติ งบประมาณรายจ่ายประจำปี
ข้อมูลชุมชน
•
ข้อมูลพื้นฐานตำบลแม่สลองใน
•
ที่พัก และร้านอาหาร ตำบลแม่สลองใน
•
แหล่งท่องเที่ยวตำบลแม่สลองใน
• สินค้า OTOP
•
แผนที่การเดินทาง
ท่องเที่ยวเชียงราย :
เชียงรายโฟกัส ดอทคอม
|
ททท.ภาคเหนือเขต2
|
ศูนย์บริการข้อมูลท่องเที่ยว จ.เชียงราย
|
สำนักงานการท่องเที่ยวและกีฬา จ.เชียงราย
|
สมาคมท่องเที่ยวเชียงราย
ข่าวสารท้องถิ่น :
จังหวัดเชียงราย
|
สวท.เชียงราย
|
เชียงรายโฟกัส ดอทคอม
สถาบันการศึกษา :
ม.ราชภัฏเชียงราย
|
ม.แม่ฟ้าหลวง
|
พาณิชยการเชียงราย
|
เทคโนโลยีกรุงธนเชียงราย
|
วิทยาลัยเทคนิคเชียงราย
|
โปลิเทคนิคเชียงราย
|
วิทยาลัยเทคโนโลยีวิรุณบริหารธุรกิจ
จำนวนผู้เยี่ยมชม 5581385 ครั้ง ออนไลน์ขณะนี้ 2 ไอพี
องค์การบริหารส่วนตำบลแม่สลองใน เลขที่ 207 หมู่ที่ 1 ต.แม่สลองใน อ.แม่ฟ้าหลวง จ.เชียงราย 57110 โทร.053-730322, 053-73 0360
@ 2016 maesalongnai.go.th. All rights reserved. Design by :
chiangrai enter soft
ไม่ยอมรับ
ยอมรับ
เว็บไซต์นี้มีการจัดเก็บคุกกี้เพื่อมอบประสบการณ์การใช้งานเว็บไซต์ของคุณให้ดียิ่งขึ้น